解读新修订的《中华人民共和国档案法》:八方面修改,内容更加充实

来源:未知 编辑:渭南科普2021-02-05 13:15
  

习近平总书记指出

档案工作是一项非常重要的工作

经验得以总结、规律得以认识、

历史得以延续,各项事业得以发展,

都离不开档案

解读新修订的《中华人民共和国档案法》:八方面修改,内容更加充实

 

2020年6月20日

《中华人民共和国档案法》修订通过

自2021年1月1日起施行

成为我国档案法治建设进程中

一个新的里程碑

解读新修订的《中华人民共和国档案法》:八方面修改,内容更加充实

 

这档案法和我们有什么关系?

档案全面记录人类生活的各个领域,它与每个人和每个组织密切相关。《档案法》是从事档案事务的行为准则;是公民维护档案权利、履行档案义务的法律保障。

那么,为什么修改档案法?

随着中国特色社会主义进入新时代,档案事业发展面临新形势、新任务,档案工作实践有一些突出问题亟待解决。

解读新修订的《中华人民共和国档案法》:八方面修改,内容更加充实

 

01 档案法修订的背景和意义

1

档案形成主体逐渐多元化,除机关等单位外,非国有企业等在研发、建设、生产、经营和服务活动中也形成了大量对国家和社会具有保存价值的材料,有必要进一步明确归档范围和档案管理责任

2

传统载体档案数字化和电子档案快速发展,档案工作逐渐转向数字管理,需要进一步加强档案信息化建设,特别是明确电子档案的地位和作用

3

人民群众利用档案的需求也越来越高,应当进一步加大档案开放与利用的力度,努力满足社会各方面的需求,更好地为党和国家各项事业发展服务。

因此,档案法迫切需要修订。修订后的档案法对于推动经济社会科学发展,维护国家安全和社会稳定,维护人民群众合法权益,推进国家治理体系和治理能力现代化具有重要意义。

解读新修订的《中华人民共和国档案法》:八方面修改,内容更加充实

 

那么,此次修订的主要内容是什么?

这次档案法的修订是对现行法的一次全面的完善和升级,调整幅度较大。修订后的档案法新增了“档案信息化建设”和“监督检查”两个专章,从原来的6章27条修改为8章53条,内容更加充实完善,主要作了以下八方面修改。

解读新修订的《中华人民共和国档案法》:八方面修改,内容更加充实

 

解读新修订的《中华人民共和国档案法》:八方面修改,内容更加充实

 

(国家档案局官网截图)

02 档案法修订的主要内容

①完善档案管理体制

明确国家和地方档案主管部门负责全国或本行政区域内的档案工作;

将档案事业发展经费列入政府预算

②健全档案管理相关制度

建立档案工作责任制,明确机关等单位归档范围和档案管理责任;规范档案收集工作,强化档案服务企业管理。

③推动档案开放与利用

将档案向社会开放的期限由三十年缩短为二十五年;要求档案馆不断完善利用规则,创新服务形式。

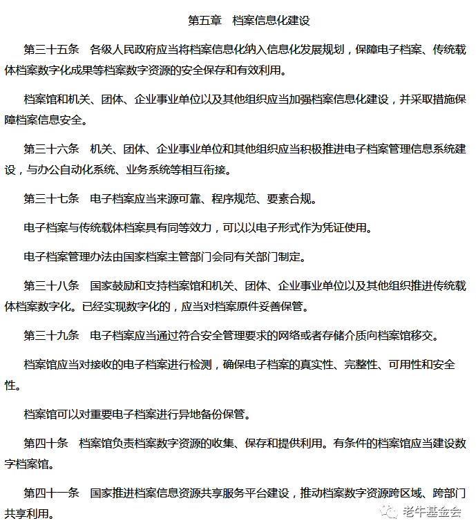
④加强档案信息化建设

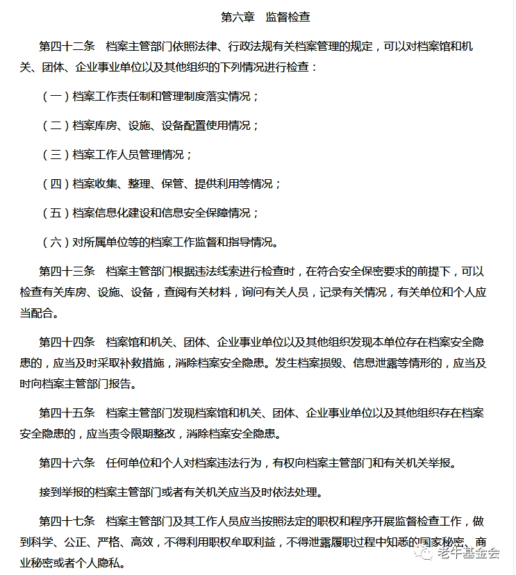
保障电子档案、传统载体档案数字化成果等档案数字资源的安全保存和有效利用

⑤完善档案安全工作机制

改善档案保管条件,保障档案信息安全

⑥加大对档案工作的支持保障力度

加强档案工作人才培养和队伍建设,推动档案科技进步,促进档案领域国际交流与合作,

支持社会力量参与档案事业

⑦增加档案监督检查的规定

明确监督检查事项,完善监督检查措施。

⑧完善法律责任

对损毁、擅自销毁档案,擅自复制属于国家所有的档案,不按规定向社会开放、提供利用档案等行为,规定相应的法律责任,明确罚款处罚的数额幅度。

那么,此次修订有什么亮点吗?

一起来了解一下吧!

03 档案法修订的亮点

档案形成满25年应向社会开放

(1)明确县级以上各级档案馆的档案,应当自形成之日起满二十五年向社会开放。

(2)规定档案馆不按规定开放利用的,单位和个人可以向档案主管部门投诉

(3)鼓励档案馆开发利用馆藏档案,通过开展专题展览、公益讲座等活动,进行爱国主义、集体主义、中国特色社会主义教育。

解读新修订的《中华人民共和国档案法》:八方面修改,内容更加充实

 

鼓励传统档案载体数字化

(1)规定各级政府应当将档案信息化纳入信息化发展规划。

(2)明确电子档案与传统载体档案具有同等效力

(3)明确国家鼓励和支持档案馆和机关、团体等推进传统载体档案数字化

(4)规定机关等应当积极推进电子档案管理信息系统建设,有条件的档案馆应当建设数字档案馆,国家推动档案数字资源跨区域、跨部门共享利用。

加强监督严格法律责任

(1)要求档案馆、档案机构按照国家有关规定配置适宜档案保存的库房和必要的设施、设备,确保档案的安全

(2)发现本单位存在档案安全隐患的,应当及时采取补救措施,消除档案安全隐患。

(3)对明知存在档案安全隐患而不采取补救措施造成档案损毁、灭失,存在档案安全隐患被责令限期整改而逾期未整改,发生档案安全事故后不采取抢救措施或者隐瞒不报、拒绝调查等违法行为规定法律责任

(责任编辑:admin)